We help clients in government formalities processing which may delay the project completion in addition to concertrating on the project construction.
In China, it is more complicated for government procedures processing than in Japan, EU and US.An inexperienced project manager may have to cope with government procedures while simultaneously having to learn more about application formality and documentation, which may inefficiently waste time.
Actually, procedures processing has become a bottleneck for most enterprises who come to China for industry investment.
With thoughts of helping customers overcome the bottleneck causing project delay, Kaiser employs agents in procedure processing.
We aim to prevent cumtomers' wasting manpower in learning and adjusting to procedures processing. After the customer delegates the work to Kaiser, he or she can engage more time and personnel in project promotion.

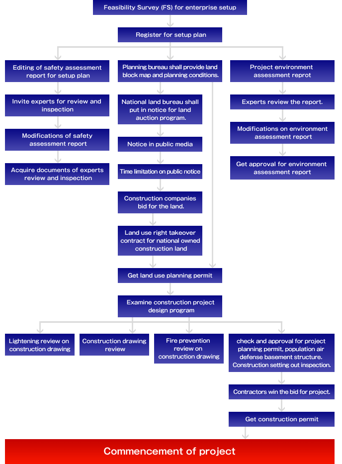
Main permit for commencement procedures
- Main application for completion handover
- Completion needs procedure processing as well as commencement. Kaiser shall represent customers to do the processing work.




